
Skin and Smile – wyjątkowa realizacja placówki medycznej w Wilanowie
Projekt gabinetu
Projektowanie i realizacja nowoczesnych placówek medycznych wymaga nie tylko znajomości przepisów i standardów, ale także umiejętności połączenia estetyki z funkcjonalnością. Doskonałym przykładem takiego kompleksowego podejścia jest nasza współpraca przy tworzeniu Skin and Smile – placówki, która łączy w sobie gabinet stomatologiczny z przestrzenią medycyny estetycznej. To inwestycja, która od początku była dużym wyzwaniem, ale też okazją, aby pokazać, jak profesjonalne biuro projektowe może wspierać inwestora na każdym etapie realizacji.
Lokalizacja – klucz do sukcesu
Wszystko zaczęło się od poszukiwań odpowiedniego miejsca. Inwestorzy zgłosili się do nas z pomysłem stworzenia gabinetu, który będzie wyróżniał się zarówno zakresem usług, jak i komfortem dla pacjentów. Już na wstępie wiedzieliśmy, że wybór lokalizacji będzie jednym z najważniejszych kroków.
Wspólnie przeanalizowaliśmy kilka dostępnych lokali w Warszawie. Braliśmy pod uwagę nie tylko metraż i cenę, ale także potencjał biznesowy – możliwość optymalnego rozmieszczenia stanowisk pracy i generowania dochodów. Ostatecznie wybór padł na lokal w warszawskim Wilanowie. To dynamicznie rozwijająca się dzielnica, zamieszkiwana przez świadomych pacjentów, którzy cenią sobie wysoką jakość usług i estetykę otoczenia.
Od koncepcji do projektu
Kiedy decyzja o lokalizacji została podjęta, przystąpiliśmy do kolejnego etapu – stworzenia koncepcji architektonicznej i technologicznej. Naszym zadaniem było zaprojektowanie przestrzeni tak, aby w pełni odpowiadała potrzebom medycyny estetycznej oraz stomatologii.
Pierwsze szkice i układy funkcjonalne zostały przekazane inwestorom do weryfikacji. Jak zawsze w naszej pracy, stawialiśmy na dialog i współpracę – uwagi klientów były sukcesywnie wprowadzane, oczywiście z zachowaniem zasad ergonomii, obowiązujących przepisów oraz interpretacji Sanepidu.
To właśnie na tym etapie udało się znaleźć idealny balans pomiędzy oczekiwaniami inwestorów a możliwościami technicznymi lokalu i wymogami formalnymi.
Uzgodnienia z Sanepidem – gwarancja zgodności
Każda placówka medyczna musi spełniać rygorystyczne przepisy sanitarne. Dlatego jednym z najważniejszych etapów było uzgodnienie układu pomieszczeń z Sanepidem. Dzięki naszemu doświadczeniu proces ten przebiegł sprawnie i bez komplikacji.
Dokładnie przeanalizowaliśmy wszystkie wymagania i przygotowaliśmy układ pomieszczeń, który został pozytywnie zaopiniowany przez rzeczoznawcę. To pozwoliło inwestorom oszczędzić czas i uniknąć kosztownych poprawek na późniejszych etapach realizacji.
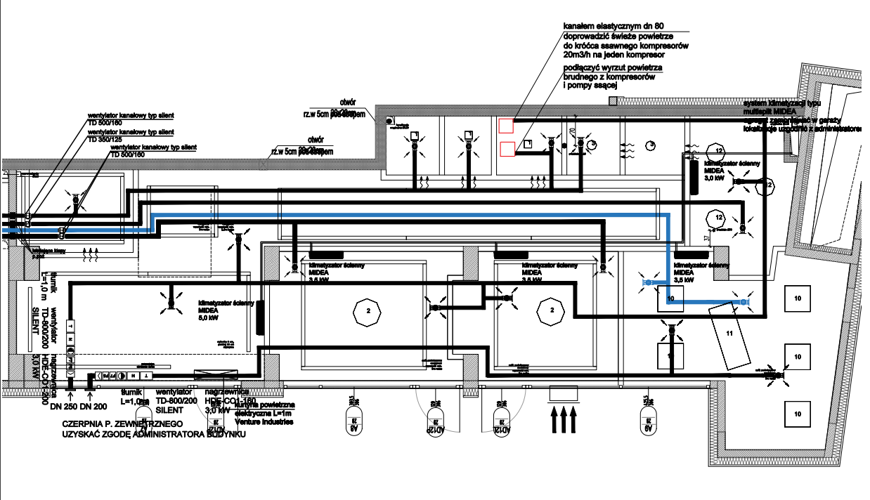
Projekty instalacyjne – fundament nowoczesnej placówki
Kolejnym krokiem było przygotowanie pełnej dokumentacji instalacyjnej. W przypadku Skin and Smile zakres był szeroki, ponieważ placówka łączy w sobie różne profile działalności.
W ramach naszych prac powstały projekty:
- instalacji wentylacji i klimatyzacji,
- instalacji kanalizacyjnej i wodnej,
- systemu sprężonego powietrza,
- instalacji ssącej,
- instalacji grzewczej.
Każdy z tych elementów został również uzgodniony z Sanepidem, aby zagwarantować pełną zgodność z przepisami i zapewnić pacjentom oraz personelowi maksymalne bezpieczeństwo.
Warto zauważyć, że inne projekty placówek medycznych mają mniejsze wymagania co do instalacji. Dzięki naszemu doświadczeniu z łatwością jesteśmy w stanie opanować łączenie różnych projektów – tak jak w tym przypadku – stomatologii i medycyny estetycznej.
Od technologii do designu
Po pomyślnej realizacji części technologicznej inwestorzy zdecydowali się powierzyć nam także projekt dekoracyjny wnętrz. Było to naturalne przedłużenie naszej współpracy – dzięki temu mogliśmy stworzyć spójny projekt, łączący ergonomiczne układy pomieszczeń z nowoczesną estetyką.
Przygotowaliśmy serię wizualizacji, które były sukcesywnie omawiane z klientami. Wprowadzaliśmy korekty i modyfikacje zgodnie z ich sugestiami, jednocześnie dbając, aby wszystkie zmiany były możliwe do wprowadzenia od strony technicznej i zgodne z obowiązującymi przepisami.
Naszym celem było stworzenie przestrzeni medycznej, która będzie nie tylko spełniała wymogi sanitarne, ale też budziła zaufanie pacjentów i wyróżniała się estetyką. W gabinecie stomatologicznym postawiliśmy na funkcjonalność i ergonomię, natomiast w części medycyny estetycznej na klimat sprzyjający relaksowi i komfortowi.
Stały kontakt i współpraca
Cały proces – od pierwszych analiz, przez przygotowanie projektów instalacyjnych, aż po prace nad wizualizacjami wnętrz – odbywał się w stałej współpracy z inwestorami. Byliśmy dostępni na każdym etapie, aby doradzić, podpowiedzieć najlepsze rozwiązania i upewnić się, że wszystkie decyzje są spójne z przepisami oraz zasadami ergonomii.
Ten stały dialog pozwolił nam uniknąć nieporozumień i sprawił, że końcowy efekt w pełni odpowiada oczekiwaniom klientów.
Skin and Smile – efekt końcowy
Dziś Skin and Smile to jedna z najbardziej nowoczesnych placówek w Wilanowie. Połączenie stomatologii z medycyną estetyczną okazało się strzałem w dziesiątkę – pacjenci mogą korzystać z szerokiego zakresu usług w komfortowych warunkach, a inwestorzy otrzymali funkcjonalny, estetyczny i zgodny z wymogami prawno-sanitarnymi obiekt.
Placówka wyróżnia się nowoczesnym designem, dopracowanymi detalami i atmosferą, która sprawia, że pacjenci czują się bezpiecznie i swobodnie.
Zobacz, jak wygląda placówka:
Romident – wsparcie na każdym etapie
Ta realizacja pokazuje, żeprojektowanie gabinetów stomatologicznychto proces złożony i wymagający. Potrzebne jest zarówno zrozumienie potrzeb inwestora, jak i znajomość rygorystycznych przepisów, wiedza techniczna i poczucie estetyki.
W Romident od lat udowadniamy, że potrafimy łączyć te elementy. Skin and Smile to kolejny dowód na to, że potrafimy przeprowadzić inwestora przez cały proces – od analizy lokalizacji, przez projekt technologiczny i instalacyjny, aż po dopracowanie wnętrz i nadzór nad realizacją.
Dzięki temu inwestorzy mogą być pewni, że ich placówka medyczna będzie nie tylko zgodna z przepisami, ale także funkcjonalna, estetyczna i gotowa na wyzwania przyszłości.







